Deutsch
Zeit: 2025/10/20
Durchsuchen: 384

Der TL074 von Texas Instruments ist ein Operationsverstärker mit Quad-JFET-Eingang, der für Anwendungen mit hoher Eingangsimpedanz, geringem Rauschen und geringer Verzerrung entwickelt wurde.Es verfügt über vier unabhängige Operationsverstärker in einem Gehäuse und ist somit ideal für kompakte, analoge Mehrkanaldesigns.Mit einem typischen Verstärkungs-Bandbreiten-Produkt von 3 MHz und einer Anstiegsgeschwindigkeit von 13 V/µs bietet der TL074 hervorragende Linearität und Stabilität über einen weiten Betriebsspannungsbereich von ±3 V bis ±15 V. Seine hochohmigen Eingänge minimieren Bias-Ströme und gewährleisten eine genaue Verstärkung schwacher Signale von Sensoren oder Audioquellen.
Der TL074 wird häufig in Audio-Vorverstärkern, aktiven Filtern und Signalaufbereitungsschaltungen verwendet und liefert zuverlässige Leistung sowohl in professionellen als auch in Unterhaltungselektroniksystemen.Da es sich jedoch nicht um eine Rail-to-Rail-Verbindung handelt, sollte für einen optimalen Signalhub ausreichend Headroom gewährleistet sein.
Wenn Sie Interesse am Kauf des TL074 haben, kontaktieren Sie uns bitte bezüglich Preis und Verfügbarkeit.
|
Äquivalent
Teil |
Hersteller |
Eingang
Typ |
Liefern
Spannungsbereich |
Schlug
Rate (V/µs) |
Gewinnen
Bandbreite (MHz) |
Eingang
Rauschen (nV/√Hz) |
|
TL084 |
Texas
Instrumente / STMicroelectronics |
JFET |
±3 V bis ±18 V |
13 |
3 |
18 |
|
TL064 |
Texas
Instrumente / STMicroelectronics |
JFET |
±3 V bis ±18 V |
3.5 |
1 |
42 |
|
TL1444 |
STMicroelectronics |
JFET |
±3 V bis ±18 V |
7 |
2.5 |
25 |
|
OPA4134 |
Texas
Instrumente |
JFET |
±2,5 V bis ±18 V |
20 |
8 |
8 |
|
OPA404 |
Texas
Instrumente |
JFET |
±4,5 V bis ±18 V |
10 |
4 |
8 |
|
LF347 |
Texas
Instrumente / ON Semiconductor |
JFET |
±5 V bis ±18 V |
13 |
4 |
25 |
|
TLC2264A |
Texas
Instrumente |
CMOS
(Rail-to-Rail) |
4,5 V bis 16 V |
2.3 |
2 |
17 |
|
LM324 |
STMicroelectronics
/ ON Semiconductor |
Bipolar |
3 V bis 32 V |
0,5 |
1 |
40 |
|
MC34074 |
ON Semiconductor |
JFET |
±2 V bis ±18 V |
13 |
4.5 |
16 |
|
LM6144 |
Texas
Instrumente |
CMOS
(Rail-to-Rail) |
2,7 V bis 24 V |
0,3 |
0,6 |
39 |
|
AD713 |
Analoge Geräte |
JFET |
±5 V bis ±15 V |
16 |
4 |
7 |

Das Logiksymbol TL074 stellt einen der vier im IC-Gehäuse enthaltenen Operationsverstärker dar.Es zeigt ein Standard-Operationsverstärker-Dreieck mit zwei Eingangsanschlüssen und einem Ausgangsanschluss.Der obere Eingang mit der Bezeichnung IN+ ist der nichtinvertierende Eingang, d. h. wenn seine Spannung steigt, steigt auch die Ausgangsspannung.Der untere Eingang mit der Bezeichnung IN− ist der invertierende Eingang – eine höhere Spannung treibt hier den Ausgang in die entgegengesetzte Richtung.
Der OUT-Anschluss liefert die verstärkte Differenz zwischen den beiden Eingängen, basierend auf der Formel Vout = A × (V+ − V−), wobei A die Verstärkung des Operationsverstärkers im offenen Regelkreis ist.Dieses Symbol hilft Entwicklern zu verstehen, dass der TL074 die Spannungsdifferenz zwischen seinen Eingangsanschlüssen verstärkt und gleichzeitig Gleichtaktrauschen unterdrückt.

|
STIFT
NAME |
STIFT
NEIN. |
TYP |
BESCHREIBUNG |
|
1IN− |
2 |
Eingang |
Invertierender Eingang |
|
1IN+ |
3 |
Eingang |
Nicht invertierend
Eingang |
|
1OUT |
1 |
Ausgabe |
Ausgabe |
|
2IN− |
6 |
Eingang |
Invertierender Eingang |
|
2IN+ |
5 |
Eingang |
Nicht invertierend
Eingang |
|
2OUT |
7 |
Ausgabe |
Ausgabe |
|
3IN− |
9 |
Eingang |
Invertierender Eingang |
|
3IN+ |
10 |
Eingang |
Nicht invertierend
Eingang |
|
3OUT |
8 |
Ausgabe |
Ausgabe |
|
4IN− |
13 |
Eingang |
Invertierender Eingang |
|
4IN+ |
12 |
Eingang |
Nicht invertierend
Eingang |
|
4OUT |
14 |
Ausgabe |
Ausgabe |
|
VCC− |
11 |
— |
Stromversorgung |
|
VCC+ |
4 |
— |
Stromversorgung |

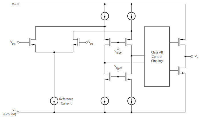
Dieses Blockdiagramm zeigt den internen Aufbau des Operationsverstärkers TL074 mit JFET-Eingang.Die Differenzeingangsstufe (V_IN+ und V_IN−) verwendet JFETs für eine hohe Eingangsimpedanz und einen niedrigen Ruhestrom.Eine Referenzstromquelle sorgt für einen stabilen Betrieb bei Temperaturänderungen.Das Vorspannungsnetzwerk (V_BIAS1 und V_BIAS2) stellt eine konstante Spannung und einen konstanten Strom für die internen Transistoren des Verstärkers bereit.Die Steuerschaltung der Klasse AB steuert den Ausgang und kombiniert geringe Verzerrung mit guter Effizienz.
|
Parameter |
Bedingungen
/ Notizen |
Min |
Max |
Einheit |
|
Versorgungsspannung,
VS = (V+) – (V–) |
Alle NS und PS
Pakete;Alle TL07xM-Geräte |
–0,3 |
36 |
V |
|
Alle anderen
Geräte |
0 |
42 |
V |
|
|
Gleichtakt
Stromspannung |
Alle NS und PS
Pakete;Alle TL07xM-Geräte |
(VCC–) – 0,3 |
(VCC–) + 36 |
V |
|
Alle anderen
Geräte |
(VCC–) – 0,5 |
(VCC+) + 0,5 |
V |
|
|
Differential
Stromspannung |
Alle NS und PS
Pakete;Alle TL07xM-Geräte |
(VCC–) – 0,3 |
(VCC–) + 36 |
V |
|
Alle anderen
Geräte |
— |
VS + 0,2 |
V |
|
|
Eingangsstrom |
Alle NS und PS
Pakete;Alle TL07xM-Geräte |
— |
50 |
mA |
|
Alle anderen
Geräte |
–10 |
10 |
mA |
|
|
Ausgabe
Kurzschlussdauer |
— |
— |
Kontinuierlich |
— |
|
Betrieb
Umgebungstemperatur, TA |
— |
–55 |
150 |
°C |
|
Kreuzung
Temperatur, TJ |
— |
— |
150 |
°C |
|
Gehäusetemperatur
für 60 s (FK-Paket) |
— |
— |
260 |
°C |
|
Bleitemperatur
(1,8 mm vom Gehäuse für 10 s) |
— |
— |
300 |
°C |
|
Lagerung
Temperatur, Tstg |
— |
–65 |
150 |
°C |

• Operationsverstärker mit vier JFET-Eingängen für hohe Eingangsimpedanz und niedrigen Ruhestrom
• Hohe Anstiegsgeschwindigkeit: 20 V/µs (typisch) für schnelle Signalreaktion
• Niedrige Eingangs-Offsetspannung: 1 mV (typisch) für präzise Ausgangsgenauigkeit
• Geringe Offsetspannungsdrift: 2 µV/°C für stabile Leistung über Temperatur
• Geringer Stromverbrauch: 940 µA pro Kanal (typisch)
• Große Gleichtakt- und Differenzspannungsbereiche – der Eingang umfasst die positive Versorgungsschiene
• Geringe Eingangs-Bias- und Offset-Ströme für eine genaue Signalverarbeitung
• Geringes Rauschen: 37 nV/√Hz (typisch bei 1 kHz)
• Geringe Gesamtharmonische Verzerrung (THD): 0,003 % (typisch)
• Ausgangskurzschlussschutz für Stromkreissicherheit
• Großer Versorgungsspannungsbereich: ±2,25 V bis ±20 V oder 4,5 V bis 40 V
• Stabil mit Eins-Verstärkung und geeignet für Spannungsfolgeranwendungen
• Geringes Kanalübersprechen für saubere Mehrkanalleistung
• Hohes CMRR und PSRR für verbesserte Signalstabilität
• Audio-Vorverstärker: Sorgt für eine saubere und verzerrungsarme Audioverstärkung in Mischpulten, Equalizern und Vorverstärkerschaltungen.
• Aktive Filter: Werden in Tiefpass-, Hochpass-, Bandpass- und Notch-Filterdesigns zur Signalaufbereitung verwendet.
• Signalaufbereitung: Ideal zum Verstärken und Filtern von Sensorsignalen in Instrumentierungssystemen.
• Spannungsfolger (Pufferschaltungen): Sorgt für eine Impedanzanpassung zwischen den Schaltungsstufen.
• Integratoren und Differentiatoren: Wird häufig bei der analogen Berechnung und Signalformung verwendet.
• Analoge Summierverstärker: Kombiniert mehrere Eingangssignale in Audio- und Steuerungssystemen.
• Oszillatoren: Unterstützt Sinus- und Rechteckoszillatorschaltungen aufgrund der hohen Anstiegsgeschwindigkeit und Stabilität.
• Datenerfassungssysteme: Werden zur Verstärkung und Stabilisierung von Sensor- oder Wandlersignalen vor der Umwandlung verwendet.
• Komparator- und Schwellenwertdetektoren: Geeignet für eine präzise Füllstanderkennung mit minimalem Offsetfehler.
• Instrumentenverstärker: Bietet genaue und stabile Differenzverstärkung für Messgeräte.


Die gezeigte typische Anwendungsschaltung des TL074 ist ein mehrstufiger Audioverstärker zur Ansteuerung von Kopfhörern.Es nutzt alle vier Operationsverstärker im TL074-IC, um eine höhere Ausgangsleistung bei gleichzeitig geringer Verzerrung und großer Bandbreite zu liefern.
Das Eingangssignal durchläuft zunächst den Koppelkondensator C1 (470 nF), der Gleichstromanteile blockiert und nur den Eintritt des Wechselstrom-Audiosignals zulässt.Die Widerstände R1 und R3 legen die Eingangsvorspannung und die Verstärkungsreferenz fest.Der erste Operationsverstärker, U1A, dient als Vorverstärker, der das Signal verstärkt.Ein aus R2, Cp und R3 gebildetes Rückkopplungsnetzwerk stabilisiert die Verstärkung und den Frequenzgang, verbessert die Linearität und reduziert das Rauschen.
Die verbleibenden drei Operationsverstärker (U1B, U1C und U1D) sind über kleine Widerstände (R4–R7, jeweils 47 Ω) parallel geschaltet, um den Ausgangsstrom gleichmäßig aufzuteilen.Diese Konfiguration erhöht die Stromtreiberfähigkeit und eignet sich daher für Lasten mit niedriger Impedanz wie Kopfhörer ohne Verzerrung.T

Die typische Anwendungsschaltung des TL074 ist hier ein Bandpassfilter mit positiver Rückkopplung, der üblicherweise für die Audiosignalverarbeitung und Frequenzauswahl verwendet wird.Diese Konfiguration lässt nur einen bestimmten Frequenzbereich durch, während diejenigen außerhalb des gewünschten Bandes gedämpft werden.
In diesem Design arbeitet der Operationsverstärker TL074 als zwei kaskadierte aktive Bandpassstufen.Jede Stufe verwendet Widerstände und Kondensatoren – wie die 43-kΩ- und 220-pF-Komponenten –, um die Mittenfrequenz und Bandbreite zu definieren.Der positive Rückkopplungspfad schärft die Reaktion des Filters und sorgt für eine höhere Selektivität und Verstärkung um die Zielfrequenz herum.Die erste Stufe erzeugt Ausgang A, der über Kopplungskomponenten an die zweite Stufe weitergeleitet wird, was zu Ausgang B für stärkere Filterung oder Mehrbandbetrieb führt.

Die typische Anwendungsschaltung TL074 in einem Audio-Verteilungsverstärker, die ein Eingangs-Audiosignal ohne Signalverlust oder Verzerrung in mehrere identische Ausgänge aufteilen soll.Es ist ideal für professionelle Soundsysteme, Aufnahmestudios oder Rundfunkeinrichtungen, bei denen das gleiche Signal gleichzeitig an mehrere Geräte gesendet werden muss.
In dieser Konfiguration wird ein Abschnitt des Operationsverstärkers TL074 als Pufferverstärker verwendet.Das Eingangssignal durchläuft zunächst einen Koppelkondensator (1 µF), der jegliche Gleichstromkomponente entfernt, während die 100-kΩ-Widerstände und der 100-µF-Kondensator einen Spannungsteiler und ein Vorspannungsnetzwerk bilden, um den Eingang auf der halben Versorgungsspannung (Vcc/2) zu stabilisieren.Dadurch kann der Operationsverstärker mit einer einzigen Versorgung ordnungsgemäß funktionieren.
Der gepufferte Ausgang wird dann an drei weitere Operationsverstärker verteilt, die jeweils als Verstärker mit Einheitsverstärkung konfiguriert sind und separate Ausgänge (A, B und C) ansteuern.Dadurch wird sichergestellt, dass an jedem Ausgang die gleiche Signalstärke und -qualität erhalten bleibt, unabhängig davon, wie viele Geräte angeschlossen sind.
• Geringes Rauschen: Der TL074 verfügt über eine JFET-Eingangsstufe, die das Eingangsrauschen minimiert und ihn ideal für Audio- und Präzisionssignalanwendungen macht.
• Hohe Anstiegsgeschwindigkeit: Mit einer typischen Anstiegsgeschwindigkeit von 13 V/µs bietet es eine hervorragende Leistung bei schnellen Signal- und Hochfrequenzanwendungen.
• Niedriger Eingangsvorspannungsstrom: Die JFET-Eingänge ziehen sehr wenig Strom, wodurch die Belastung der vorherigen Stufe reduziert und die Genauigkeit in Schaltkreisen mit hoher Impedanz verbessert wird.
• Große Bandbreite: Bietet ein großes Verstärkungs-Bandbreiten-Produkt und gewährleistet so einen stabilen Betrieb über einen breiten Frequenzbereich.
• Geringer Stromverbrauch: Entwickelt für einen geringen Stromverbrauch, wodurch es für batteriebetriebene oder tragbare Geräte geeignet ist.
• Geringe Verzerrung: Liefert eine saubere und unverzerrte Ausgabe, was für Audio- und Instrumentierungsanwendungen unerlässlich ist.
• • Hohe Eingangsimpedanz und niedrige Ausgangsimpedanz: Gewährleistet minimalen Signalverlust und einfache Anbindung an andere Schaltungsstufen.
• Antrieb mit begrenztem Ausgangsstrom: Der TL074 kann schwere Lasten, wie beispielsweise Lautsprecher mit niedriger Impedanz, ohne einen externen Puffer nicht direkt antreiben.
• Erfordert eine doppelte Stromversorgung für beste Leistung: Obwohl es mit einer einzigen Stromversorgung betrieben werden kann, wird die optimale Leistung bei einem Betrieb mit ±15 V erreicht.
• Begrenzung des Eingangsspannungsbereichs: Die Eingangsspannung muss innerhalb der Versorgungsschienen bleiben;Das Überschreiten dieses Bereichs kann zu Verzerrungen oder Fehlfunktionen führen.
• Temperaturempfindlichkeit: Die Leistung kann je nach Temperatur leicht variieren, insbesondere bei analogen Präzisionsanwendungen.
• Nicht Rail-to-Rail: Eingang und Ausgang schwingen nicht vollständig auf die Versorgungsschienen, was die Signalamplitude in Niederspannungskreisen begrenzen kann.
Der TL074 wird von Texas Instruments (TI) hergestellt, einem weltweit anerkannten Marktführer in der analogen und Mixed-Signal-Halbleitertechnologie.Die Fertigungskapazitäten von TI stellen sicher, dass der TL074 eine gleichbleibend hochwertige Leistung mit fortschrittlicher JFET-Eingangs-Operationsverstärkertechnologie bietet und für geringes Rauschen, einen niedrigen Eingangsruhestrom und eine große Bandbreite sorgt.Die präzisen Fertigungs- und Qualitätskontrollprozesse des Unternehmens ermöglichen eine hervorragende thermische Stabilität, eine hohe Anstiegsgeschwindigkeit und einen zuverlässigen Betrieb über erweiterte Temperaturbereiche.Die Produktion des TL074 von TI wurde speziell für die Anforderungen professioneller Audio-, Instrumentierungs- und Industriesysteme entwickelt und spiegelt sein starkes Engagement für Innovation, Haltbarkeit und Effizienz im analogen Schaltungsdesign wider.
Der TL074 wird häufig für eine Vielzahl analoger Anwendungen eingesetzt und bietet eine ideale Balance zwischen Leistung, Vielseitigkeit und Kosteneffizienz.Mit seiner hohen Eingangsimpedanz, dem geringen Stromverbrauch und der minimalen Verzerrung bleibt es die erste Wahl für alle, die sich mit professionellen Audiosystemen, Instrumenten und Steuerkreisen befassen.Auch wenn der TL074 Einschränkungen aufweist – etwa den Nicht-Rail-to-Rail-Betrieb und den moderaten Ausgangsstrom –, wird er aufgrund seines stabilen Betriebs und seiner Designflexibilität weiterhin hoch geschätzt.Dieser von Texas Instruments hergestellte Verstärker spiegelt Präzisionstechnik und Innovation wider und gewährleistet konsistente Ergebnisse in anspruchsvollen Umgebungen.
Der TL074 wird hauptsächlich in Audio-Vorverstärkern, aktiven Filtern, Oszillatoren und Signalaufbereitungsschaltungen verwendet, bei denen geringes Rauschen und eine hohe Eingangsimpedanz erforderlich sind.
Ja, der TL074 kann mit einer einzigen Versorgungsspannung von nur 4,5 V betrieben werden, die beste Leistung erzielt er jedoch mit zwei Versorgungsspannungen (±15 V) für maximalen Signalhub und Linearität.
Der TL074 und der TL084 sind funktionell ähnlich, aber der TL074 bietet im Allgemeinen strengere Spezifikationen und ein geringeres Rauschen, wodurch er für Präzisionsaudio- oder Instrumentierungsanwendungen vorzuziehen ist.
Ja, der TL074 ist stabil bei der Verstärkung Eins und eignet sich daher für Puffer- oder Spannungsfolgerschaltungen, die eine hohe Eingangsimpedanz und eine niedrige Ausgangsimpedanz erfordern.
Aufgrund seines JFET-Eingangs- und bipolaren Ausgangsdesigns kann der TL074 die Eingangs- oder Ausgangsspannungen nicht bis zu den Versorgungsschienen verschieben.Für einen präzisen Signalbetrieb ist zusätzlicher Headroom erforderlich.
IC MCU 8BIT 24KB FLASH 44TQFP
IC MCU 32BIT 128KB FLASH 100LQFP
IC GATE OR 4CH 2-INP 14TSSOP
IC LED DRIVER LINEAR 100MA 16SO
RES SMD 51 OHM 0.5% 1/4W 1206
AN17885A PANASON
CY7C1325B-100AC CYPRESS
INT5500A3G ATHEROS
N25Q032A13ESFA0 MICRON
CSPU877ABV IDT
TMS320DM642GNZ TI
CBT3253APW+118 NXP




